Relațiile Publice (PR) reprezintă o disciplină esențială în peisajul afacerilor moderne, având rolul de a gestiona comunicarea dintre o entitate și publicul său. Istoric, tehnicile de promovare și persuasiune au fost utilizate de conducătorii din cele mai vechi timpuri pentru a-și atinge scopurile, ceea ce poate fi considerat precursorul PR-ului.
Termenul de Relații Publice îi aparține lui Edward Bernays, considerat părintele PR-ului, a cărui lucrare "Cristalizarea Opiniei Publice" este prima carte dedicată acestui domeniu. Bernays și-a formulat ideile în timpul Primului Război Mondial, lucrând la Comitetul pentru Informarea Publică, unde rolul său era să distribuie publicului informații legate de implicarea Statelor Unite în conflict.
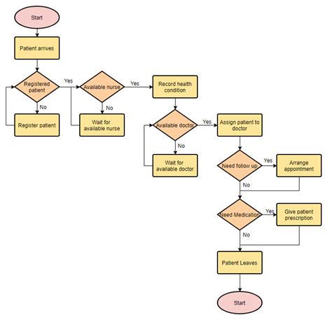
Un specialist PR trebuie să fie pregătit constant pentru apariția unor știri care pot influența compania pentru care lucrează sau domeniul său de activitate. Prin urmare, o sarcină primordială la începutul zilei de lucru este verificarea presei.
În cazul identificării unei știri cu impact asupra unui client, responsabilitatea PR-ului este de a-l informa pe acesta și de a stabili împreună pașii următori. Ulterior, specialistul poate trece la crearea unui comunicat de presă sau a unui advertorial.
Procesul de creare și diseminare a unui comunicat de presă
După redactarea comunicatului de presă, rolul PR-ului este să selecteze publicațiile cele mai potrivite pentru publicul țintă al companiei. Acesta trimite comunicatul și se asigură că ajunge la jurnaliști, contactându-i individual pentru a confirma primirea și pentru a oferi detalii suplimentare. Scopul este de a-i convinge pe jurnaliști că subiectul comunicatului este de interes pentru publicul lor.
Pe parcursul zilei, PR-ul trebuie să monitorizeze aparițiile comunicatului în presă și să întocmească un raport detaliat, care să includă publicațiile, capturi de ecran ale articolelor apărute și link-uri către acestea. Procesul de gestionare a comunicatelor de presă, inclusiv discuțiile telefonice cu jurnaliștii și raportarea, poate consuma o mare parte din ziua de lucru.

Alte sarcini și responsabilități ale unui specialist PR
Dacă timpul permite, un specialist PR se poate ocupa de organizarea unui eveniment, care implică găsirea locației, trimiterea invitațiilor, crearea materialelor promoționale, stabilirea agendei și pregătirea prezentărilor.
Domeniul Relațiilor Publice necesită o rețea extinsă de contacte. Ziua de lucru a unui PR este dinamică și imprevizibilă, deoarece evenimentele din jur îi pot influența sarcinile. Această varietate face meseria de PR captivantă și lipsită de monotonie.
Există și articole conexe, cum ar fi cele despre rolul unui Social Media Manager, care pot oferi informații suplimentare valoroase.
Salariul unui specialist PR în România
Salariul unui specialist PR în România variază în funcție de experiență, expertiză și angajator.
- PR Junior (început de carieră): între 1700 și 3000 RON.
- PR de nivel mediu (3-5 ani experiență): între 3000 și 5000 RON.
- Senior PR: de la 5000 RON în sus.
Aceste sume se aplică pentru PR-ii angajați în companii. În cazul freelancing-ului, prețurile sunt stabilite individual de către fiecare specialist.
PR angajat într-o companie vs. PR freelancer
Alegerea între a fi un PR angajat sau un freelancer implică avantaje și dezavantaje distincte.
PR angajat într-o companie
Avantaje:
- Venit stabil: Salariu constant lunar.
- Gestionarea taxelor: Compania se ocupă de plata taxelor și impozitelor.
- Beneficii suplimentare: Bonuri de masă, asigurare de sănătate/viață, prime, bonusuri de performanță.
- Consultare în timp real: Acces la colegi pentru sfaturi.
- Resurse și insight-uri: Acces la informații din industrie.
- Posibilitatea de avansare: Carieră pe termen lung în cadrul companiei.
- Networking: Oportunități extinse de a cunoaște oameni și de a participa la evenimente.
Dezavantaje:
- Limită în alegerea clienților: Nu se pot alege clienții.
- Program de lucru fix: Lipsa flexibilității.
- Obligativitatea de a urma instrucțiuni: Se fac lucrurile cerute, chiar dacă există dezacorduri.
- Limitări salariale: Salariul nu poate fi mărit la discreție.
PR Freelancer
Avantaje:
- Alegerea clienților și proiectelor: Se lucrează cu cine și la ce se dorește.
- Program de lucru flexibil: Autonomie în stabilirea programului.
- Stabilirea propriilor prețuri: Posibilitatea de a crește tarifele.
- Potențial de câștig mai mare: În funcție de numărul de proiecte.
Dezavantaje:
- Lipsa siguranței venitului: Venituri variabile lunar.
- Responsabilitate fiscală: Necesitatea înregistrării unui SRL sau PFA pentru facturare.
- Lipsa consultanței imediate: Se lucrează individual.
- Plata propriilor contribuții: Contribuții la stat plătite personal.
- Necesită organizare și disciplină: Managementul timpului este crucial.
- Dificultate în accesarea contactelor media: Nu reprezinți o companie cunoscută.
Abilități esențiale pentru un specialist PR
Un specialist PR de succes trebuie să dețină un set complex de abilități:
- Abilități de scriere impecabile: Capacitatea de a scrie corect gramatical și coerent este fundamentală.
- Excelent comunicator și constructor de relații: Abilitatea de a se face înțeles, de a convinge și de a menține relații pe termen lung. Majoritatea profesioniștilor PR sunt extroverți, adaptabili și capabili să inițieze conversații cu diverse persoane.
- La curent cu evenimentele societății: Un PR trebuie să cunoască cele mai importante știri ale zilei, deoarece acestea pot influența activitatea sa. Acest lucru include informații despre politică, probleme sociale și comunitare.
- Viteză mare de reacție: În situații de criză sau când apar știri negative, PR-ul trebuie să reacționeze rapid pentru a preveni escaladarea problemelor.
- Flexibilitate: Domeniul comunicării este în continuă schimbare, iar deciziile companiilor se pot modifica rapid. Un PR trebuie să se adapteze ușor la aceste schimbări.
- Capacitate de a lucra sub stres: Meseria poate fi solicitantă din cauza volumului de muncă și a presiunii evenimentelor.
- Învățare continuă: Domeniul PR evoluează constant datorită tehnologiei și schimbărilor sociale. Un PR bun este curios, pune întrebări și învață permanent.
- Reziliență: Capacitatea de a depăși eșecurile (comunicate nepreluate, interviuri mai puțin reușite, critici în social media) și de a o lua de la capăt.
- Pasiune pentru meserie: Cea mai importantă calitate este să îți placă ceea ce faci, chiar și în zilele dificile.

Ce face un Manager PR?
PR (Public Relations) definește relația dintre o entitate (companie, firmă, instituție) și publicul său. Domeniul PR necesită o pregătire specializată pentru a reprezenta o companie în relația cu publicul, oferind informații clare și inteligibile.
Managerul PR are o muncă complexă, ce variază în funcție de domeniul de activitate al firmei. Conform COR, denumirea completă a postului este Specialist Relații Publice sau Manager Relații Publice (cod 243201). Drumul către această poziție presupune formare continuă și specializări în strategii de comunicare.
Un manager PR angajat răspunde nevoilor firmei și este remunerat printr-un salariu, compania acoperind contribuțiile sociale. Alternativ, un manager PR poate lucra pe bază de contract de colaborare sau poate fi chiar proprietarul propriei afaceri.
Avantajele și dezavantajele unui Manager PR angajat:
- Avantaje: Beneficiile oferite de companie (salariu, contract de muncă, asigurare medicală, prestigiu), stabilitatea unui serviciu pe termen nedeterminat.
- Dezavantaje: Volum mare de muncă, imposibilitatea de a lucra cu alte companii din cauza contractului de confidențialitate.
O zi din viața unui manager PR este plină, implicând gestionarea comunicării, marketingului și promovării, crearea de strategii, gestionarea aparițiilor publice, organizarea întâlnirilor, stabilirea de noi contracte și planificarea comunicării online. Salariul variază în funcție de pregătire, experiență și atribuții.
Semnificația Relațiilor Publice în Afaceri
Relațiile Publice (PR) sunt o componentă vitală a strategiei moderne de afaceri, jucând un rol cheie în modelarea percepției publice, construirea încrederii și menținerea relațiilor solide cu clienții, investitorii, angajații și comunitatea.
PR-ul în afaceri depășește acoperirea media și publicitatea; implică gestionarea comunicării între o companie și diversele sale părți interesate (public, clienți, investitori, angajați, agenții guvernamentale). Construirea și menținerea încrederii este esențială pentru loialitatea clienților și susținerea investitorilor.
Fiecare organizație de succes recunoaște importanța PR-ului în gestionarea imaginii și credibilității mărcii. Nicio afacere nu este imună la crize (probleme legate de produs, securitatea datelor, probleme de reputație), iar PR-ul joacă un rol crucial în comunicarea în situații de criză.
PR-ul și marketingul funcționează complementar: marketingul promovează produsele, în timp ce PR-ul construiește încredere în jurul mărcii.
Componentele principale ale PR-ului în afaceri:
- Relații cu jurnaliștii și media: Construirea unor legături solide cu aceștia.
- Comunicare internă și externă: Asigurarea alinierii angajaților cu misiunea și valorile companiei (internă) și comunicarea eficientă cu publicul (externă).
- Relații cu comunitatea: Implicarea activă în comunitate.
- Gestionarea reputației online: Vitală în era digitală.
- Evenimente corporate: Lansări de produse, conferințe de presă pentru conectarea cu părțile interesate.
Istoria Relatiilor Publice
Evoluția peisajului PR
Tradițional, PR-ul se baza pe presa scrisă, comunicate de presă și interacțiuni directe. Astăzi, profesioniștii utilizează platforme de socializare, publicații online, podcasturi și marketingul prin influenceri. Accentul s-a mutat pe storytelling, autenticitate și implicarea publicului.
PR-ul digital a revoluționat modul în care companiile abordează comunicarea, oferind vizibilitate și influență. Platforme precum IMCWire oferă soluții moderne de comunicare digitală, combinând distribuția de comunicate de presă, brandingul și implicarea media.
O strategie de PR puternică amplifică recunoașterea brandului și menține o imagine pozitivă, chiar și în perioade dificile. Comunicarea deschisă și autentică generează loialitate.
Strategia de PR: Pași și canale
Pentru a construi un business solid, PR-ul implică comunicarea cu publicul țintă relevant. Acesta ajută la crearea unei imagini pozitive, la creșterea afacerii și la atragerea de noi clienți, investitori și parteneri.
1. Definirea Publicului Țintă
Este esențială definirea precisă a publicului căruia te adresezi. Colectarea de date și informații despre publicuri ajută la identificarea canalelor de comunicare și a tipurilor de informații cu care acestea rezonează. Metodele includ:
- Desk research: Căutarea online a studiilor și informațiilor disponibile.
- Sondaje de opinie: Adresarea de întrebări cheie unui eșantion de persoane.
- Analiza competiției: Verificarea canalelor de social media ale concurenței și a interacțiunilor din secțiunea de comentarii.
Pe baza acestor informații, se pot construi "personas" - profiluri detaliate ale clienților ideali.
2. Mesaje Cheie
Având în vedere timpul limitat de atenție al publicului (aproximativ 8,25 secunde), mesajele trebuie rafinate și sintetizate. Ideal, se creează un mesaj distinct pentru fiecare tip de public țintă (angajați, clienți, investitori).
3. Canale de Comunicare
Alegerea canalelor potrivite este crucială:
- Canale proprii:
- Site-ul companiei: Bine structurat și optimizat pentru mobil.
- Canalele de social media: Selectarea celor mai relevante și actualizarea constantă.
- Blogul companiei: Pentru informații extinse și educarea publicului.
- Presa: Un vehicul puternic de răspândire a informației, dar care necesită o pregătire temeinică pentru a transforma informația într-o știre.
- Influencer Marketing: Colaborarea cu influenceri pentru a ajunge la o audiență activă. Evaluarea influencerilor se face pe baza: audienței, relevanței, calității conținutului, engagement-ului, rezultatelor (KPIs) și bugetului.
4. Angajații ca Ambasadori ai Brandului
Înainte de a căuta influenceri externi, este important să se valorifice potențialul angajaților. Aceștia trebuie să cunoască viziunea și misiunea companiei, să creadă în produs/serviciu și să fie primii ambasadori ai brandului, atât în interacțiunile cu clienții, cât și în comunitățile personale.
Fișa Postului în PR
Fișa postului este un document esențial care detaliază atribuțiile, drepturile și cerințele unui angajat. Este o anexă a contractului individual de muncă și are valoare legală.
Elemente obligatorii ale unei fișe de post:
- Denumirea oficială a postului (conform COR).
- Integrarea în organigrama companiei.
- Programul și zilele de muncă, concedii, deplasări.
- Spațiul de lucru (birou, teren, remote) și echipamentele necesare.
- Scopul poziției: Motivația creării rolului.
- Atribuțiile angajatului: Detaliate clar.
- Responsabilități suplimentare (task-uri adiționale).
- Condiții de muncă (facultativ).
- Nivel de conducere (dacă este cazul).
- Profilul postului: Studii, vechime, aptitudini tehnice.
- Criterii de evaluare a performanței.
Fișa postului este obligatorie conform Codului Muncii și servește ca probă în instanță, fiind baza pentru procesele de recrutare, selecție, formare și dezvoltare profesională.
Importanța Comunicării în Organizație
Comunicarea internă este esențială pentru crearea unui mediu de lucru armonios și pentru alinierea proceselor de lucru. Aceasta include:
- Stabilirea obiectivelor și sarcinilor.
- Schimbul de informații și idei pentru decizii informate.
- Implementarea sarcinilor și coordonarea acțiunilor.
- Crearea unei atmosfere de încredere și sprijin.
- Construirea relațiilor puternice și a sentimentului de echipă.
Modelul Tranzacțional al Comunicării
Acest model descrie componentele procesului de comunicare:
- Expeditor: Cel care generează și transmite ideea.
- Canal de comunicare: Mijloacele prin care mesajul este transmis (verbal, non-verbal).
- Mesaj: Informația transmisă.
- Destinatar: Cel care primește și înțelege mesajul.
- Feedback: Răspunsul destinatarului pentru clarificare.
- Bariere: Obstacole care distorsionează mesajul.
Bariere de Comunicare
Acestea pot fi fizice (zgomot, distanță), psihologice (teamă, neîncredere), semantice (diferențe de terminologie), organizaționale (ierarhii complexe, birocrație), informaționale (lipsa datelor) sau tehnice (lipsa instrumentelor).
Tipuri de Comunicare în Organizații
- Verticală: Între conducere și subordonați (ascendentă sau descendentă).
- Orizontală: Între colegi de același nivel, esențială pentru colaborare.
- Externă: Cu clienți, parteneri, investitori.
- Diagonală: Între angajați din diferite departamente și niveluri ierarhice, fără intermediari.
Mesagerii și Apelurile în Comunicația la Locul de Muncă
Mesagerii oferă mobilitate, operativitate și simplitate, dar pot duce la date neorganizate, lipsă de context și probleme de securitate. Sunt potriviți pentru comunicări rapide, dar nu pentru cele complexe sau confidențiale.
Apelurile sunt utile pentru probleme urgente, soluționarea problemelor complexe, interacțiuni personale și întâlniri online programate. Este importantă definirea clară a scopului apelurilor și respectarea timpului.
Importanța Comunicării Semnificative
Comunicarea semnificativă este direcționată conștient spre atingerea unui scop, fiind caracterizată prin claritate, concizie, completitudine, relevanță și politețe.
- Îmbunătățește eficiența muncii.
- Crește satisfacția la locul de muncă.
- Facilitează inovația.
- Reduce riscurile de eroare.
- Îmbunătățește relațiile interpersonale.
Factorii care împiedică comunicarea semnificativă includ lipsa deschiderii și a culturii încrederii, comunicarea neclară, birocrația și dezavantajele tehnologice.
Îmbunătățirea Comunicării în Organizație
Pentru a construi o comunicare de calitate, companiile ar trebui să:
- Creeze o cultură a deschiderii și încrederii.
- Asigure standarde clare de comunicare.
- Dezvolte abilități eficiente de comunicare prin instruire.
- Ofere instrumente convenabile de comunicare.
Instrumentele de comunicare includ mesageri, apeluri telefonice, conferințe video, forumuri interne, platforme intranet, chestionare și sisteme de management al proiectelor. Worksection, de exemplu, este un sistem de management al proiectelor care integrează funcții de comunicare, stocând mesajele și fișierele direct în sarcini, facilitând astfel o comunicare structurată și eficientă.
Rolul Agențiilor de PR
Agențiile de PR, precum Tudor Communication, promovează companii sau persoane fizice prin acoperire editorială și organizarea de evenimente. Spre deosebire de agențiile de publicitate, PR-ul se bazează pe acoperire editorială, care este percepută ca fiind mai credibilă decât publicitatea plătită.
Serviciile unei agenții de PR sunt solicitate atunci când firmele sau persoanele fizice doresc să își protejeze, consolideze sau construiască reputația prin intermediul mass-media. O agenție PR profesionistă poate analiza organizația, identifica mesajele pozitive și transpune acestea în povești media atractive. De asemenea, pot gestiona crizele de comunicare, formulând răspunsuri eficiente și atenuând daunele de imagine.
Echipele agențiilor PR de succes, cum ar fi cea de la Tudor Communication, sunt formate din comunicatori eficienți, cu relații bune cu jurnaliștii. Mulți dintre aceștia sunt foști jurnaliști, cunoscând cele mai bune metode de a ajunge la editori și reporteri.
Relația dintre client și agenție trebuie să fie una activă, bazată pe informare reciprocă și sugestii privind mesajele și aparițiile media dorite.