Identificarea și evaluarea fluxurilor de utilizatori și de sistem reprezintă un pas crucial în optimizarea operațiunilor unei organizații. Acest ghid detaliază recomandările pentru identificarea și prioritizarea fluxurilor de lucru, asigurând concentrarea pe funcționalitățile cele mai critice pentru reducerea riscului unor defecțiuni dăunătoare.
Înțelegerea Fluxurilor de Utilizatori și de Sistem
Fluxul de informații și procese în cadrul unui sistem poate fi înțeles prin două perspective distincte:
- Fluxurile de utilizatori: Acestea reprezintă grafic mișcarea unui utilizator prin aplicație. Ele se concentrează pe interfața cu utilizatorul, interacțiuni, decizii și pașii necesari pentru finalizarea unei sarcini.
- Fluxurile de sistem: Acestea prezintă grafic funcționarea internă a sarcinii de lucru. Ele se concentrează pe mișcarea datelor, procesarea datelor de intrare și de ieșire, precum și interacțiunile dintre componentele sarcinii de lucru, serviciile backend și API-urile externe.
Identificarea și definirea acestor fluxuri ar trebui să înceapă încă de la începutul fazei de proiectare a volumului de lucru, oferind o înțelegere mai clară a factorilor care afectează fiabilitatea acestuia.
Procesul de Identificare și Cartografiere a Fluxurilor
Rezultatul identificării tuturor fluxurilor de utilizatori și de sistem este un catalog cuprinzător al tuturor fluxurilor din cadrul sarcinii de lucru. Acest proces necesită o cartografiere detaliată a fiecărei interacțiuni și proces a utilizatorului dintr-un sistem, de la început până la sfârșit. Această mapare este o condiție prealabilă esențială pentru identificarea fluxurilor critice.
Identificarea Contribuitorilor Cheie
Este important să se ia în considerare toți cei care contribuie la proces, inclusiv persoanele din departamentul propriu și din alte departamente care lucrează împreună la rezolvarea unei probleme.
Intervievarea Părților Interesate
Părțile interesate pot oferi informații valoroase pentru identificarea fluxurilor și pot contribui activ la cartografierea și prioritizarea acestora.
Descoperirea Proceselor prin Mineritul de Procese
Dacă sarcina este realizată integral pe desktop, explorarea proceselor poate dezvălui toți pașii pe care îi parcurg persoanele din organizație pentru a finaliza sarcina. Explorarea proceselor vizualizează procesul într-o hartă a proceselor și relevă blocajele și indicatorii cheie într-un raport analitic.
Consultarea Documentației Existente
În faza de proiectare, chiar dacă documentația poate fi limitată, este esențială utilizarea oricăror materiale disponibile, cum ar fi diagrame ale arhitecturii sistemului, manuale de utilizare și descrieri ale proceselor. Aceste documente ajută la înțelegerea funcționalității preconizate a volumului de lucru și a fluxurilor sale individuale.
Observarea Activităților în Desfășurare
Dacă sarcina este executată astăzi într-un mod diferit de cel planificat, monitorizarea sarcinii în funcțiune este esențială. Se vor nota activitățile pe care utilizatorul le realizează pentru a finaliza sarcinile în cadrul fiecărui pas al procesului de afaceri.
Aprofundarea Detaliilor Activităților
Atunci când se iau decizii privind activitățile, trebuie luate în considerare cauzalitatea și efectul fiecăreia, modul în care se leagă între ele și cum contribuie la atingerea obiectivului dorit. Este necesară identificarea punctului de plecare al procesului și completarea cu activitățile care duc la obiectiv.
Identificarea Datelor Necesare și a Surselor Lor
Se va realiza o listă cu toate sursele de date și se va observa de unde provin acestea (sistem intern sau extern). De asemenea, este important de analizat modul de autentificare al utilizatorilor pentru accesarea datelor și existența diferitelor niveluri de permisiune.
Identificarea Datelor Create sau Editare
Se va analiza dacă se folosește un formular pe hârtie sau unul electronic pentru colectarea datelor, acesta putând servi ca punct de plecare pentru aspectul ecranelor și modul de capturare a datelor. Este important de determinat ce date sunt capturate, cum sunt numite acestea și dacă denumirea corespunde cu cea din sursa de date sau este un nume comun utilizat în cadrul afacerii.
Determinarea Deciziilor Luate în Cadrul Fluxului
Se va evalua dacă se iau decizii la încheierea unei activități în proces și dacă soluția poate lua decizia automat pe baza datelor. Este necesară identificarea ierarhiei datelor (de exemplu, fiecare raport de cheltuieli poate avea mai multe cheltuieli, iar anumite tipuri necesită informații suplimentare). Se va determina cum se comunică aceste decizii, dacă sunt necesare aprobări înainte de următorul pas și cum sunt acestea capturate.
Catalogarea și Documentarea Fluxurilor
Toate interviurile, documentarea și observațiile ar trebui să permită identificarea tuturor fluxurilor din volumul de lucru.
Definirea Punctelor de Început și Sfârșit
Pentru fiecare flux identificat, se va defini clar unde începe și unde se termină. Pentru fluxurile de utilizatori, se va documenta fiecare interacțiune a utilizatorului și rezultatul așteptat, concentrându-se pe experiența utilizatorului și designul interfeței.
Descompunerea Fiecărui Flux
Fiecare flux va fi împărțit în etape individuale, descriind acțiunile, deciziile sau procesele care au loc în fiecare punct. Se va observa cum interacționează fiecare pas cu alte părți ale sistemului, inclusiv dependențele de alte fluxuri sau sisteme externe, pentru a înțelege cum fluxurile se integrează cu volumul de lucru și le afectează.
Documentarea Rezultatelor Unice
Se vor identifica căile alternative sau excepțiile din cadrul fiecărui flux, cum ar fi gestionarea erorilor sau ramificarea condiționată. Dacă un flux are mai multe rezultate posibile, acestea vor fi adăugate în catalog ca intrări distincte. Pentru fluxurile de utilizatori, se va identifica comportamentul intenționat al interacțiunii.
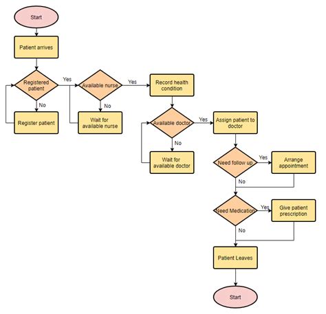
Vizualizarea prin Diagrame
Se vor crea diagrame sau scheme de flux pentru a reprezenta vizual fluxul și etapele sale.
Actualizarea Iterativă a Mapării Fluxului
Maparea fluxului este un proces iterativ. Fluxurile se pot schimba, diviza sau combina, în special în faza de proiectare. Pe măsură ce fluxurile de lucru devin mai clar definite, catalogul de fluxuri ar trebui actualizat corespunzător.

Maparea Fluxurilor la Procesele de Business
Procesele de afaceri sunt o serie de sarcini menite să obțină un rezultat specific. Identificarea proceselor de business pentru fiecare flux implică maparea fluxurilor la unul sau mai multe procese de business.
Utilizarea Documentației și a Planurilor Existente
Documentația sau planurile de afaceri existente pot oferi o mapare a fluxurilor către procesele de business. Manualele de utilizare, materialele de instruire sau specificațiile sistemului pot oferi informații despre utilizarea și scopul preconizat al volumului de lucru și al fluxurilor sale.
Maparea Fluxurilor la Procesele de Business Suportate
Dacă documentația existentă nu este suficientă, este necesară maparea fluxurilor la procesele de business pe care le suportă.
Utilizarea Ieșirilor Sarcinii de Lucru
Ieșirile volumului de lucru și defalcarea fluxului pot fi utilizate pentru a corela fluxurile cu procesele de business pe care le suportă. Se vor examina rezultatele generate de sarcina de lucru.
Realizarea de Interviuri
Discuțiile cu membrii echipei și cu părțile interesate care interacționează cu volumul de muncă, incluzând întrebări specifice despre sarcinile zilnice, modul de utilizare a volumului de muncă și obiectivele atinse, pot clarifica relația dintre fluxuri și procesele de business.
Monitorizarea Utilizării Volumului de Lucru
Monitorizarea utilizării volumului de lucru poate oferi perspective suplimentare pentru conectarea ieșirilor la procesele de business.
Conectarea Ieșirilor la Procesele de Business
Se vor conecta punctele dintre ieșirile fluxului și procesul general de afaceri pe care îl susțin. De exemplu, o etapă a fluxului care implică procesarea comenzilor clienților susține direct procesul de îndeplinire a comenzilor și contribuie la obiectivele de afaceri de menținere a satisfacției clienților și de generare de venituri.
Identificarea Proprietarilor de Proces și a Părților Interesate
Proprietarul procesului pentru un flux este persoana responsabilă pentru executarea cu succes a unui anumit proces. Aceștia sunt responsabili pentru acel proces și pentru fluxurile care îl susțin.
Identificarea Proprietarului Procesului
Se va identifica proprietarul procesului pentru fiecare flux de lucru.
Identificarea Părților Interesate
Se vor identifica, de asemenea, părțile interesate pentru fiecare flux. Este posibil ca o matrice de atribuire a responsabilităților (RAM) sau o matrice RACI (Responsibility, Accountability, Consulted, Informed) să identifice deja proprietarii de procese și părțile interesate.
Identificarea Căilor de Escaladare
Identificarea căilor de escaladare constă în determinarea canalelor pentru escaladarea problemelor legate de un flux. Problemele care necesită escaladare pot fi actualizări urgente, probleme de securitate, degradări sau incidente tehnice.
Stabilirea Punctelor de Contact
Calea de escaladare trasată ar trebui să înceapă cu persoana sau grupul cel mai probabil să rezolve o anumită problemă. Dacă aceștia nu pot rezolva problema, calea de escaladare va identifica următorul punct de contact, care are responsabilități mai largi și poate coordona strategii de atenuare cu mai multe părți ale organizației.
Numărul de persoane aflate pe o cale de escaladare variază în funcție de flux și organizație.
Evaluarea Impactului asupra Afacerii
Identificarea impactului asupra afacerii al fiecărui flux este esențială pentru înțelegerea modului în care fiecare flux contribuie la obiectivele cheie ale afacerii. Impactul asupra afacerii ar putea include îmbunătățirea performanței, economii de costuri directe sau indirecte, atenuarea riscurilor sau transformarea afacerii.
Identificarea Impactului Pozitiv
Se vor determina beneficiile așteptate atunci când un flux se desfășoară conform intenției.
Identificarea Impactului Negativ
Se vor evalua potențialele impacturi negative dacă un proces eșuează sau nu funcționează conform așteptărilor. Se va lua în considerare cuantificarea pierderilor specifice, cum ar fi scăderea veniturilor.
Definirea Ipotezelor de Capacitate și Disponibilitate
Se vor stabili ipoteze despre capacitatea și disponibilitatea așteptate a fiecărui proces, luând în considerare factori precum orele de lucru estimate și procentul țintă de funcționare. Dacă există așteptări pentru obiectivul privind timpul de recuperare (RTO) sau obiectivul privind punctul de recuperare (RPO), acestea vor fi incluse.

Prioritizarea Fluxurilor pe Bază de Criticitate
O evaluare detaliată a importanței fluxului în raport cu impactul general asupra afacerii permite atribuirea unui rating de criticitate fiecărui flux. Scopul este de a sorta fluxurile după prioritate și de a atribui o etichetă care să permită identificarea fluxurilor critice.
Categorii de Criticitate
- Critic (criticitate ridicată): Fluxurile critice sunt parte integrantă a funcțiilor de bază ale afacerii, afectând direct aspecte esențiale precum experiența clienților, tranzacțiile financiare, protocoalele de securitate, sănătatea și siguranța umană. Întreruperea acestora poate duce la efecte negative semnificative, imediate sau pe termen lung (pierdere de venituri, încălcarea încrederii, probleme juridice).
- Important (criticitate medie): Fluxurile importante îndeplinesc o parte a unei funcții de business, dar nu interacționează direct cu operațiunile critice. De exemplu, o problemă într-un flux intern de procesare a datelor poate fi reluată fără efecte externe imediate.
- Productivitate (criticitate scăzută): Fluxurile de productivitate nu au un efect direct sau semnificativ asupra funcțiilor de bază ale afacerii sau asupra experienței clienților. Exemple includ procese auxiliare și cazuri de utilizare în echipe mici, cum ar fi transferul regulat de fișiere pentru backup sau procesarea sondajelor de feedback.
Compromisuri
Așteptările mai mari privind fiabilitatea coincid uneori cu costuri operaționale și o sarcină de gestionare mai mare pentru operatori.
Exemple de Impact asupra Afacerii
- Fluxul de depunere a cheltuielilor: Important pentru angajați, dar nu influențează direct fluxul principal de venituri sau clienții. Indisponibilitatea nu are impact negativ asupra veniturilor sau reputației, angajații putând depune cheltuielile ulterior. O perioadă prelungită de nefuncționare ar putea duce la suprataxe pe cardul de credit. Disponibilitatea ridicată nu este esențială.
- Fluxul de aprobare a cererilor de cheltuială de către managerii de linie: Disponibilitatea ridicată nu este esențială, deoarece managerii au șapte zile pentru aprobare. Indisponibilitatea nu are impact negativ direct asupra veniturilor sau reputației.
- Fluxul de plată a cheltuielilor: Esențial pentru plata cheltuielilor, neplata putând duce la taxe pe cardul de credit. De obicei, există timp suficient între depunerea cheltuielilor și scadența plății.
- Fluxul de raportare săptămânală a cheltuielilor către CFO: Indisponibilitatea nu afectează veniturile sau reputația companiei, dar susține direct procesele de conformitate și audit. Necesită disponibilitate ridicată, deoarece auditorii externi pot solicita raportarea cheltuielilor fără avertisment, iar indisponibilitatea ar putea duce la amenzi.
Automatizarea și Digitalizarea Proceselor
Automatizarea (prin CRM, ERP sau AI) promite eficiență, rapiditate și scalabilitate. Implementarea sistemelor digitale este adesea considerată cheia succesului, dar totul începe cu definirea proceselor.
Definirea Proceselor
Definirea proceselor se referă la documentarea clară și utilă a fiecărui pas operațional: cine face ce, când, cum și cu ce resurse. Procesele definite trebuie să fie:
- Simle: Să includă doar informațiile relevante.
- Clare: Pașii trebuie să răspundă natural la întrebările Cine? Ce? Când?
Automatizarea fără o Bază Solidă
Automatizarea fără o bază solidă de procese bine definite și optimizate nu rezolvă problemele, ci le amplifică. O eroare punctuală devine o problemă repetată, afectând calitatea produselor și serviciilor.
Costuri Ascunse și Confuzie în Echipă
Fără procese clare, fiecare ajustare de sistem implică timp și bani suplimentari, training repetat, actualizări continue și schimbări frecvente de flux de lucru. Lipsa responsabilității clare pentru fiecare pas duce la blocaje, întârzieri și frustrări.
Impactul asupra Clientului
Un client resimte imediat efectele proceselor interne ineficiente: timpi de răspuns mai mari, promisiuni nerespectate și variații în calitatea livrată.
Întrebări Cheie pentru Evaluarea Proceselor
- Sunt procesele definite și documentate?
- Există un responsabil pentru fiecare etapă?
- Sunt indicatorii de performanță (KPIs) stabiliți?
- Procesul a fost testat manual înainte de digitalizare?
- Există mecanisme de feedback și ajustare?
Implementarea unui CRM, ERP sau soluții inteligente AI necesită o analiză serioasă a proceselor existente. Automatizarea multiplică exact ceea ce există; fără procese clare, apar costuri ascunse și confuzie.
Rolul Auditului Intern în Cartografierea Proceselor
Rolul Auditului Intern a evoluat de la simpla asigurare a conformității la verificarea și îmbunătățirea proceselor de afaceri, reducerea ineficiențelor și identificarea riscurilor.
Cartografierea Proceselor ca Instrument Cheie
Cartografierea proceselor este un instrument vizual ce arată pașii implicați într-un proces de afaceri. Deși este un instrument cheie pentru Auditul Intern, proiectarea și menținerea proceselor bune, inclusiv crearea hărților de proces, este responsabilitatea managementului. Auditorii interni evaluează aceste hărți, dar conducerea trebuie să asigure documentarea și actualizarea lor.
Elemente de Bază ale Hărții Procesului
- Activități (Sarcini sau pași): Acțiunile de bază care compun procesul.
- Persoane sau departamente responsabile: Identificarea celui responsabil pentru fiecare activitate.
- Intrări (Resurse necesare): Materialele sau resursele necesare pentru ca procesul să înceapă sau să avanseze.
- Ieșiri (Rezultate sau produse): Livrabilele finale ale procesului.
- Puncte de decizie (Alegeri sau ramuri): Momentele în care trebuie făcută o alegere, determinând următorul pas.
- Puncte de început și sfârșit (Limitele procesului): Marcarea începutului și sfârșitului procesului.
Cadre de Referință pentru Cartografierea Proceselor
- Modelul Proceselor de Afaceri și Notația (BPMN): Un cadru popular, oferind o reprezentare grafică standardizată și detaliată a proceselor, esențial pentru identificarea punctelor cheie de control, în special în auditurile de conformitate SOX.
- Cadru SIPOC (Suppliers, Inputs, Process, Outputs, Customers): O metodă simplă, utilă în stadiile incipiente ale îmbunătățirii proceselor pentru a înțelege structura de bază.
- Cartografierea Fluxului de Valoare (VSM): Un instrument pentru analiza și îmbunătățirea fluxului de materiale și informații, utilizat frecvent în producție și logistică.
Instrumente Software pentru Cartografierea Proceselor
- Microsoft Visio: Popular pentru crearea diagramelor de flux și hărților de proces, cu șabloane pentru BPMN.
- Lucidchart: O platformă bazată pe cloud pentru colaborare în timp real, cu șabloane pentru hărți de proces.
- Bizagi Modeler: Un instrument gratuit pentru modelarea proceselor, axat pe diagrame BPMN.
- SmartDraw: Oferă șabloane pentru cartografierea proceselor, util pentru utilizatorii non-tehnici.
- Draw.io (Diagrams.net): Un instrument gratuit bazat pe web, eficient și integrat cu soluții de stocare în cloud.
Provocări în Cartografierea Proceselor
- Lipsa documentației clare și actualizate.
- Rezistența angajaților la împărtășirea informațiilor.
- Complexitatea proceselor în organizațiile mari.
- Schimbări frecvente de proces.
- Resurse limitate în departamentele de Audit Intern.
Studii de Caz Reale
- Toyota: Reducerea timpilor de livrare pentru recondiționarea stivuitoarelor de la 12 la 6 săptămâni prin maparea proceselor, îmbunătățirea fluxului de lucru și Kaizen.
- Amazon: Eficientizarea operațiunilor de depozit prin cartografierea procesului de preluare a comenzilor, identificând ineficiențe precum distanțele excesive de mers pe jos.
- Cummins: Optimizarea fluxurilor de lucru financiare prin cartografierea pașilor și identificarea întârzierilor cauzate de comunicarea deficitară.
Cartografierea proceselor este un instrument valoros pentru management și Auditul Intern, oferind o perspectivă clară asupra funcționării proceselor și identificând domeniile ce necesită îmbunătățire.
Managementul Fluxului de Lucru și al Proceselor de Afaceri (BPM)
Gestionarea fluxului de lucru se concentrează pe organizarea și optimizarea sarcinilor necesare pentru finalizarea activităților de afaceri. Prin sincronizarea persoanelor, sistemelor și resurselor, fiecare pas ajută la finalizarea eficientă și la timp a proceselor.
Workflow vs. BPM
Atât gestiunea fluxului de lucru, cât și BPM sunt esențiale din punct de vedere strategic pentru succesul organizațional, combinând gândirea de mare anvergură cu detalii operaționale granulare.
Ciclul de Viață al Fluxului de Lucru
- Maparea Workflow-urilor: Definirea sarcinilor, alocarea rolurilor și identificarea dependențelor.
- Testarea: Efectuarea unor execuții de test pentru a confirma funcționalitatea secvențelor și notificărilor.
- Monitorizarea Progresului: Urmărirea în timp real a eficacității fluxului de lucru prin tablouri de bord și alerte.
- Adaptarea și Revizuirea: Ajustarea fluxurilor de lucru pe măsură ce obiectivele companiei se schimbă, prin revizuirea datelor de performanță și a feedback-ului utilizatorilor.
Reguli de Workflow și Rutare
Regulile de workflow conturează protocoalele care guvernează fluxurile, acoperind aprobări, escaladări, notificări și verificări de conformitate. Instrumentele de rutare canalizează sarcinile prin secvențe corecte, automatizând transferurile și planurile de urgență.
Sarcinile și Instrumentele de Management
Sarcinile sunt acțiunile individuale necesare pentru a termina un workflow. Software-ul de gestionare a fluxului de lucru facilitează alocarea sarcinilor utilizatorilor sau roboților, monitorizarea progresului și impunerea termenelor limită.
Tablouri de Bord pentru Performanța Fluxului de Lucru
Tablourile de bord oferă o imagine vizuală în timp real a proceselor, afișând metrici cheie precum ratele de terminare a sarcinilor, aprobările în așteptare și timpii ciclului de proces.
Personalizarea Fluxurilor de Lucru
Fluxurile de lucru pot fi personalizate pentru echipe specifice, permițând automatizarea sarcinilor, îndeplinirea nevoilor de conformitate și extinderea canalelor de colaborare unice pentru rolurile lor.
Tehnologii Moderne în Managementul Fluxului de Lucru
Tehnologia modernă a fluxului de lucru oferă capabilități extinse pentru automatizarea sarcinilor și suportul deciziilor strategice.
- Big Data: Permite stocarea, procesarea și analiza seturilor de date vaste pe care instrumentele tradiționale nu le pot gestiona.
- Agenți AI: Sisteme autonome care iau decizii și efectuează sarcini fără intervenție umană constantă.
- Învățarea automată (ML): Permite sistemelor să analizeze date, să recunoască modele și să facă predicții, învățând din datele anterioare.
- Prelucrarea limbajului natural (NLP): Ajută sistemele să interpreteze și să genereze limbajul uman, alimentând chatbot-uri și asistenți virtuali.
- Viziunea computerizată: Permite sistemelor să interpreteze date vizuale din imagini și videoclipuri, automatizând inspecțiile și monitorizarea.
- Automatizarea robotizată a proceselor (RPA): Utilizează roboți software pentru a imita interacțiunile umane, executând sarcini repetitive rapid și precis.
Inovațiile actuale se concentrează pe reducerea efortului manual și îmbunătățirea agilității sistemului. Gestionarea eficientă a fluxului de lucru implică promovarea colaborării între echipe și departamente.
tags: #cartografiere #sarcini #pe #departamente